风风棋牌跑胡子最新版本
风风棋牌跑胡子最新版本
- ECSG电蒸汽发生器 E6-72M系列安装操作说明
- 棋牌平台EVC Turflow 换热器使用说明书
- 棋牌平台BT6-B 洁净型压力平衡式最全棋牌平台特点介绍
- 棋牌平台BCV1和BCV20 排污控制阀使用说明书
- 棋牌平台BC3250排污控制器安装使用说明书
联系我们
联系人:刘经理
手机:13295105805
电话:
邮箱:540329100@qq.com
地址:13295105805
阀门知识
棋牌平台装FV闪蒸罐安装维修说明书
- 作者:棋牌平台
- 发布时间:2025-01-10
- 点击:389次
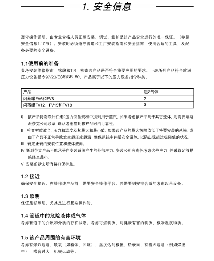
棋牌平台产品设计,制造和测试,以严格的标准,满足现代系统的要求。它们满足当前的安全和设计规范,如果根据棋牌平台的建议选择、安装和维护产品,能给用户提供较长的使用寿命。
10可以充值的正规棋牌平台设计和构造符合欧洲压力设备指令97/23/EC和GB150。
产品尤其适合热量回收系统,从排污中有效分离蒸汽,这对防止锅炉给水箱和传热表面的污染很重要。也适用于冷凝水闪蒸蒸汽的应用。
本安装维修指南覆盖了操作、安装和维修的全面信息,最好在使用产品之前阅读。





4. 安 装
注:安装之前请先阅读第1节和第2节‘安全信息’
FV闪蒸罐带一体的支架,如需要,使用提升孔帮助安装。孔仅用于提升,不能用于最终的固定点。
支架必须牢固保证安装点。外力不应该作用在容器上,安装时为获得管道精确对准,可以在支架下安装垫片。
确保在环境温度和操作温度下已经安装随设备供应的闷头。
必须在产品最顶部安装闪蒸蒸汽出口,如图1所示。每个闪蒸罐提供一个3/8"BSP 接口用于连接压力表,U型管和考克。一个单独接口用于安全阀 ,建议在产品底部排放口安装一个浮球疏水阀。需安装破真空器,以破除蒸汽冷凝产生的真空。
*并不认为安全阀的口径和产品接口一样-参考'过压保护',第2.1节
5. 调 试
在产品投入使用前,请确保:- 盲板闷头已拧紧,当闪蒸罐达到工作温度时拧紧盲板及闷头。
注意:最大操作温度 198℃(390oF).- 所有与管道设备的连接接头安全可靠,无附加应力作用于闪蒸罐上。- 无多余的物体材料存在于罐内。-相关安全附件(例如棋牌平台安全阀)已经正确选型,安装和工作正常。
6. 操 作
操作闪蒸罐非常简单且不需要专门的指导书。排污罐允许热水从高压到低压的膨胀并伴有产生的一定闪蒸蒸汽。
需要预防的是,闪蒸罐设计工作在高温下,排放时,必须小心人员的烫伤。
操作条件
棋牌平台闪蒸罐设计饱和蒸汽直到13.7 bar g@ 198℃(199 psi g @ 390oF) ,最小操作温度-10℃(14oF)。
7. 维 修
闪蒸罐不需要定期维修;但是闷头必须定期检查是否拧紧,如果使用则检查其泄,保证安全。
产品必须由负责检查周期的合格专业人员,在定期进行设备腐蚀的可视检查表中必须包括闪蒸罐。
新闻资讯
-
2025-06-23
ECSG电蒸汽发生器 E6-72M系列安装操作说明
-
2025-06-09
棋牌平台EVC Turflow 换热器使用说明书
-
2025-05-19
棋牌平台BT6-B 洁净型压力平衡式最全棋牌平台特点介绍
-
2025-04-28
棋牌平台BCV1和BCV20 排污控制阀使用说明书
-
2025-04-14
棋牌平台BC3250排污控制器安装使用说明书
-
2025-03-31
棋牌平台BC3150排污控制器安装使用说明书
